- Published on
Path of an ETH transaction on Polkadot Hub
Language: English
Author: Dustin
Level: Intermediate
1. Introduction to Pallet Revive
A runtime module (pallet) in the Polkadot SDK that provides a highly performant execution environment for smart contracts , supported dual VM PolkaVM and REVM
1.1 Key Concept
Most EVM chains (like Ethereum or EVM-compatible Chain ) run an EVM Emulator inside their node software. pallet-revive takes a different approach by supporting dual VM :
- The Input: It accepts standard Ethereum transactions and Solidity code.
- The Execution: It compiles Solidity code into RISC-V instructions (via Yul → LLVM → RISC-V) or EVM Bytecode
- The Engine: It executes this code on PolkaVM or EVM
1.2 Revive’s Core Component
| Component | Function |
|---|---|
| pallet-revive | The on-chain runtime module. It stores contract code (RISC-V blobs or EVM Code), manages storage, and executes the logic. It exposes the eth_transact extrinsic. |
| eth-rpc | A sidecar service (separate binary) that translates standard Ethereum JSON-RPC calls (like eth_sendRawTransaction) into Polkadot-native extrinsics. |
| Execution Layer | The underlying execution engine: • PolkaVM is a register-based VM (RISC-V), allowing for JIT compilation and near-native speeds. • EVM is a stack-based VM , EVM-compatible like Ethereum, Base,… |
| Compiler | Two types of compilers: • Resolc: A modified Solidity compiler that takes Solidity source code and outputs PolkaVM-compatible RISC-V bytecode • Solc: EVM bytecode. |
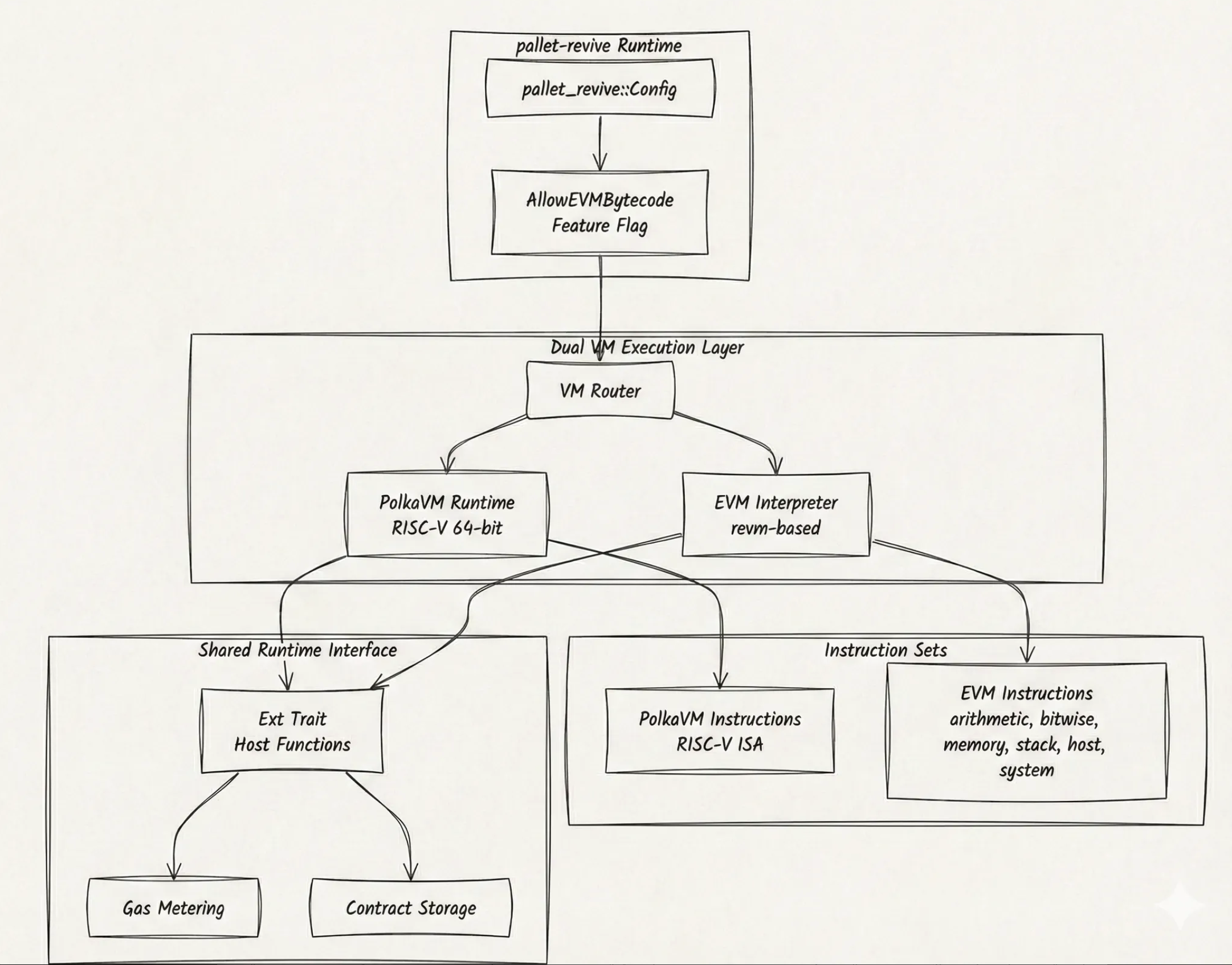
1.3 Architecture Overview
As you can see, Pallet Revive supports a Dual VM setup. While both VMs share the same Runtime Interface and ETH RPC, they differ at the instruction level: the code is compiled into different instruction sets corresponding to either PolkaVM or EVM So, how do you configure the VM? It's simple: you just need to toggle AllowEVMBytecode in Pallet Revive’s Runtime Config :
- Enabled (true): Compatibility Mode. The system accepts legacy EVM bytecode, facilitating easy migration for existing Ethereum dApps.
- Disabled (false): Native Mode. The system restricts execution to PolkaVM, optimizing for maximum performance and efficiency.

2. ETH Transaction Lifecycle on Polkadot Hub
2.1 Understand Revive ETH RPC
The pallet-revive-eth-rpc is an Ethereum-compatible JSON-RPC server that provides Ethereum API endpoints for interacting with smart contracts deployed through pallet-revive on Asset Hub
Key Features:
- The server acts as a translation layer between Ethereum JSON-RPC and Polkadot's runtime APIs
- It supports both EVM and PolkaVM contract execution through pallet-revive
Additional Knowledges
- Substrate Client: It receives the raw EVM transaction from Revive’s ETH RPC, validates transactions , and gossips it to other nodes
- Runtime API: Client invokes specific API traits (ReviveApi) to pass the EVM transaction data into the Runtime for processing
- Pallet-Revive Execution : it is the execution layer, where the actual state change happens

2.2 ETH Transaction Lifecycle
Having understood the roles of the Revive ETH RPC and Substrate’s Client Relationship, let's break down the EVM transaction lifecycle step by step:
- Transaction Submission: The transaction originates from an Ethereum client as a raw RLP-encoded transaction sent via
eth_sendRawTransaction. The RPC server receives this and submits it through the client'ssubmitmethod - Transaction Conversion: The raw transaction is converted to a checked extrinsic through
EthExtra::try_into_checked_extrinsic. This process:
- Decodes the RLP transaction
- Recovers the signer address
- Validates transaction type (rejects EIP-7702 and EIP-4844)
- Block Processing: Once included in a block, the
ReceiptExtractorprocesses the extrinsic to extract Ethereum transaction data - Runtime Execution: The transaction executes through the
ReviveApi::eth_transactruntime API - Execution Routing:
5.1. Runtime Call Path (to == RUNTIME_PALLETS_ADDR)
When you send a transaction to this special address, the input data is decoded as a Substrate runtime call
It directly executes pallet functions like
balances.transfer,staking.bond, etc.This lets Ethereum wallets interact with native Substrate features
Link PR: https://github.com/paritytech/polkadot-sdk/pull/10159
5.2. Contract Call Path (any other address)
Normal smart contract execution through
bare_callSupports both EVM and PolkaVM bytecode
Standard Ethereum contract interaction
- Receipt Generation: After execution, a receipt is generated with all transaction details and stored in the
ReceiptProvider - Revive ETH RPC get response from Execution, then
eth_getTransactionReciept→ return to Client

3. Conclusions
The ETH transaction lifecycle on Polkadot Asset Hub is EVM-compatible, but Substrate-powered The four main differentiators to remember are:
- Mapping & Deposit: Required only when bridging Substrate native tokens to the EVM environment (optional if already funded)
- Format: ETH transactions are wrapped into Substrate extrinsics.
- Fees: Costs are calculated using Substrate's Weight/Gas Meter.
- Decimals: The protocol manages the precision shift from (ETH) to (Native)
4. Resources
- Revive Compiler aka Resolc : https://github.com/paritytech/revive
- PolkaVM: https://github.com/paritytech/polkavm
- Pallet Revive: https://github.com/paritytech/polkadot-sdk/tree/master/substrate/frame/revive
